欢迎访问阜阳燃气企业官方网站! 2026-03-18
客服热线:0558-2197777
登陆
注册
阜阳燃气网站群
阜阳燃气颍上公司
阜阳燃气临泉公司
阜阳燃气太和公司
首页
关于我们
企业简介
组织机构及职能
公示公告
政策文件
物联网表故障排除
停气通知
实时动态
行业资讯
安检及抄表计划
信息公开目录
安全告知
服务指南
价格标准
服务范围
业务办理指南
客户服务
在线报装
预约点火
燃气过户
预约安检
申请报修
报装进度查询
合理建议
缴费服务
燃气安全
安全法规
用户安全
安全风险
隐患信息
燃气气质分析报告
燃气加臭公示
营商环境
领导信箱
网上投诉
报装投诉
在线留言
网上营业厅
人才招聘
人才招聘
在线应聘
合作伙伴
合作伙伴
联系我们
联系我们
政策文件
物联网表故障排除
停气通知
实时动态
行业资讯
安检及抄表计划
信息公开目录
安全告知
您的位置:
网站首页
>
公示公告
>
政策文件
政府文件
企业文件
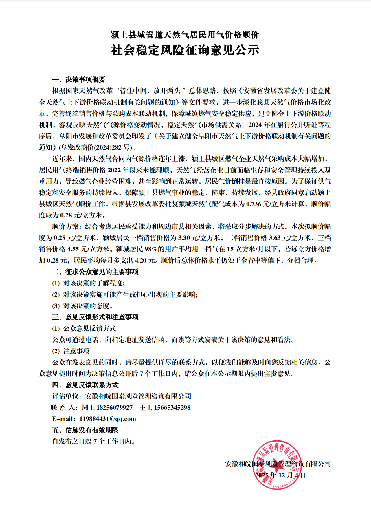
颍上县城管道天然气居民用气价格顺价社会稳定风险征询意见公示
发布日期:2025-12-03 浏览次数:773
上一篇:
阜阳国祯燃气有限公司居民管道天然气顺价服务措施通知
下一篇:
颍上2025年06月非居民用天然气销售价格情况的通知